作者简介:于光辉,男,烟台大学文经学院院长,教授,管理学博士,从事教育经济与管理研究;张秋敏,女,烟台大学经济与管理学院国民经济学专业硕士研究生,山东 烟台 264005
内容提要:职业教育PPP模式是一种政府、职业院校与社会资本合作的新型的职业教育服务供给模式。该模式有利于充分发挥市场机制作用,提升职业教育的供给质量和效率。近年来,PpP模式在职业教育领域的运用越来越广泛,但其中也蕴藏着较多的风险。文章从宏观、中观及微观三个层面对职业教育PPP模式应用过程中的风险进行总结分析,并从政府、社会资本和项目三个层面分析风险产生的原因,最后针对重点风险的防范提出合理建议。
关 键 词:PPP模式;职业教育院校;风险防范
标题注释:国家社会科学基金教育学一般项目“教育领域探索和发展混合所有制的问题研究”(BFA140044)。
中图分类号:G71
文献标志码:A
文章编号:1674-2311(2019)7-0003-10
自1995年国家计委批准并实施了BOT试点项目开始,PPP模式在我国逐渐从交通设施、污水处理、供水、燃气等传统公共服务部门被扩展到了教育、公共医疗甚至国防和航天等新的公共事业领域。国内外学者对PPP模式的应用中存在的风险也展开了深入研究。Xiuqin Wang等(2015)从理论上总结了影响PPP项目财务效率的七个因素,并提出了影响财务效率因素之间关系的理论模型。在此基础上,采用决策评估实验室方法对关系进行分析,验证了理论模型[1]。Nikolai Mouraviev和Nada K.Kakabadse(2017)认为哈萨克斯坦和俄罗斯之间的伙伴关系进展缓慢的原因是政府缺乏合作伙伴之间风险分配的有效解决方案和降低风险的具体措施,提出加强哈萨克斯坦和俄罗斯的公私合作伙伴关系中的财务和收入风险管理及有效的紧急担保文化是降低风险的有效方法[2]。亓霞、柯永健等(2009)总结了我国16个不同领域的PPP项目失败的原因,分析了PPP项目失败的主要风险及原因,并提出了风险控制的应对策略[3];何亚伯等(2016)改进了灰色联度法,将轨道交通PPP项目划分为招标阶段、融资阶段、项目建设阶段和运营阶段,并分析了各阶段存在的风险[4]。但是,大多数的研究都是针对PPP模式在基础设施应用中存在的风险,对PPP模式在教育领域特别是职业教育领域应用中存在的风险研究甚少,而且仍停留在理论阶段。南旭光(2015)从理论层面阐释了职业教育引入公私合作伙伴关系模式的功能诱因与现实契机,以及可能面临的公私合作困境[5]。韩凤芹等(2016)也只是对职业教育推行PPP的现实基础和困难及在新办职业学校中推行PPP模式的整体思路进行了理论探讨[6]。徐勤(2018)虽然对高职院校PPP项目存在的财政支付违约、项目公司负债融资、公私利益冲突与私营部门选择等风险进行了分析[7],但缺乏针对性、层次性及全面性。本文在相关文献研究的基础上,基于职业院校的视角,结合职业教育自身的特点,以图对职业教育院校PPP模式风险展开研究。
一、研究方法和风险层次框架
(一)研究方法
本文采用调查问卷及案例分析的方法对职业教育PPP模式风险进行研究,问卷调查的对象主要为职业教育院校的相关人员,包括高等、中等职业教育院校的院长、理事会成员及其他管理人员,另外还有部分相关专家。本次调查问卷总共发放130份,回收90份,有效回收63份,有效回收率为48.5%。另外,本研究还对某省9所职业教育典型PPP项目进行了深入案例调查,这9所典型PPP项目分别属于院校层面整体运营、校企合作共建实践基地等不同类型。
(二)风险层次框架
职业教育PPP模式风险种类繁多,而且有不同的划分标准。根据Li Bing对PPP项目风险的划分标准[8],本研究将风险分为三个层次。第一层次为宏观风险、中观风险和微观风险,将政治及决策风险、法律风险和市场及金融风险归为宏观风险,将建设风险和运营风险归为中观风险,将违约风险和合同及组织风险归为微观风险,如图1所示。同样,第二层次风险所包括的风险指标归为第三层次风险,也是本次调查问卷的研究指标。

图1 风险层次结构图
三、职业教育PPP模式的特定内涵及分类
(一)职业教育PPP模式的特定内涵
职业教育PPP模式是一种政府(职业院校)与社会资本合作的新型的职业教育服务供给模式,该模式有利于充分发挥市场机制作用,提升职业教育的供给质量和效率,转变政府在职业教育中的职能[9],有利于校企深度融合,以培养应用技能型人才。职业教育PPP模式首先具有PPP三个重要特征:一是伙伴关系。政府(职业院校)与社会资本作为平等的主体,遵循市场规律,以合同或契约为纽带,以职教建设项目为载体,凭借各自优势,高效率地提供高质量职业教育服务产品;二是利益共享。由于职业教育的公益属性,在合作过程中,职业院校作为政府的代表方和社会资本通过合同制定政府付费、可行性缺口补助及使用者付费条款,在确保满足绩效评价的前提下使社会资本获得合理利润,实现双方利益共享;三是风险分担。本着全生命周期整体风险最小化的原则,根据实际情况,职业院校与社会资本最有控制力的一方承担相应的风险,实现风险的合理分配。其次,职业教育PPP项目还具有教育性特点,教育性主要体现在教育公益性和人才培养的任务特点上,一是由于教育具有公益性,营利不是举办教育的主要目的,因此,利润不是PPP项目运营追求的初心和目标,二是教育服务提供的主要是人才培养,教育服务难以精确考核衡量,并且具有滞后性,对项目运营的考核带来一定难度。再有,职业教育PPP项目还具有职业教育特点,这方面主要体现在职业教育项目一般注重产教融合、校企合作,职业教育培养的主要是技能型人才,培养过程需要紧密联系实践,这也是许多职业教育PPP项目合作的重要动机。
(二)职业教育PPP项目的主要模式
我国在职业教育领域进行了很多PPP模式的尝试。根据职业教育的特点与不同的划分标准,职业教育PPP模式也有不同类型。
1.根据项目的运作方式划分。在职业教育PPP项目的具体实施过程中,主要的运作方式有BOT、ROT、BOO、TOT及ROO五种,见表1。

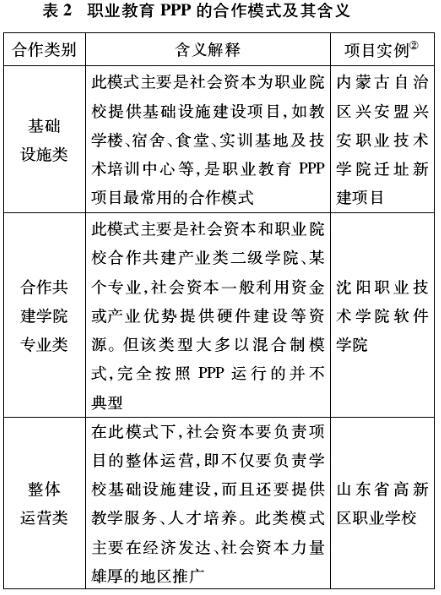
2.根据合作项目的内容划分。根据项目的具体合作内容划分,职业教育PPP模式可分为基础设施类、共建学院专业类和整体运营类,如表2所示。

四、职业教育领域PPP模式的风险
近年来,PPP模式在教育领域,特别是职业教育领域的运用越来越广泛,但其中也存在诸多问题。风险是职业教育PPP模式的突出问题,也是PPP模式重要参与方——职业院校最为关注的问题。风险评估及风险分担影响着职业教育PPP模式各参与方的决策和院校举办的进展。通过对调查问卷的统计分析,本文对职业教育PPP模式风险进行了深入研究。
(一)职业教育PPP模式风险分析
1.宏观风险。PPP模式的宏观风险指由于政治和法律环境、经济环境、社会环境及气候环境的变化而产生的风险。在职业教育PPP模式中,宏观风险主要包括政治及决策风险、法律风险、金融及市场风险。
(1)政治及决策风险。在职业教育PPP项目中,院校面临的政治风险有政府决策及审批延误风险、公众反对风险、政府团队/官员的更替、教育政策的不连续性、政府“拉郎配”缺乏内在动力机制、政府对学校过度干预,以及城市规划等不可抗力事件风险的发生及院校被征用风险。通过回收的63份有效调查问卷的数据统计整理,可以看出,在政治及决策风险中,政府决策及审批延误风险相对突出。如图2所示,35所院校认为政府决策及审批延误风险对其危害性很大;23所院校认为公众反对带来的风险较大(公众主要担心教育的公益性受到侵害);政治不可抗力事件和院校被征用对院校的危害不是很突出。在实际操作过程中,院校大多处于被动状态,决策受到政府的牵制,而且政府的行政属性仍然严重,涉及部门多,文件层层审批下来花费的时间较长,严重拖延项目的进展。例如,山东D信息工程中等专业学校领导为创业孵化园区PPP项目能够正常实施,多次向政府部门申请批准文件。然而,当地政府部门认识不统一,教育部门虽然很积极,但很多事情的决策权不在教育部门,其他部门也很少遇到教育PPP项目问题,既没有现成的经验案例可循,也找不到相应的政策依据,就以各种理由拖延,文件迟迟得不到审批,直到“相关领导督促”,文件审批才得以通过,该项目的实施进度缓慢。

图2 政治及决策风险对院校的影响统计图

图3 法律风险对院校的影响统计图

图4 市场及金融风险对院校的影响统计图
(2)法律风险。法律风险对应用PPP模式办学的职业院校的影响较大。职业教育PPP模式的法律风险包括法律及监管体系不完善、税收政策调整及高等教育法、民办教育法、合同法等法律变更。如今我国现有PPP立法层次较低、效力较差、相互之间存在某些冲突、可操作性差,对院校的建设与运营都有不利影响;中央和地方的税收政策变更同样会给项目带来风险。在时间的推移和教育事业进程中,法律会根据社会发展的需求及教育发展的水平进行补充和调整。当法律变更时,必须要服从法律的要求,进行自我改变和调整,由此也会带来一定不可抗拒的风险。近年来《民办教育促进法》重新修订,民办教育营利非营利分类管理正式实施,但其中部分涉及产权收益的政策条文比如补偿、具体税费、差异化的扶持政策等等表述笼统,仍影响着举办者和政府决策者在项目具体操作中的执行。通过回收的63份有效调查问卷及对问卷数据的统计整理,如图3,法律及监管体系不完善和高等教育法、民办教育法、合同法等法律变更对院校的影响非常大,特别是法律及监管体系不完善的危害性。例如,山东J职业学院在运营与管理PPP项目的过程中,认为缺乏配套的职业教育法律政策,投资、产权、经营、收益等方面缺少明确的制度性安排和具体可供操作的法律规定,这使该职业院校仍在迷茫中摸索前进。
(3)金融及市场风险。在职业教育PPP项目中,院校处于市场经济环境中,同样会面对金融及市场风险。具体来说,院校主要面临的是利率风险、汇率风险、物价上涨风险、招生困难风险及劳工工资、教师薪酬上涨风险。利率、汇率的变化及物价的上涨都会使院校的成本增加;由于生源市场和市场竞争的变化,学院可能面临招生困境和生源量风险;项目所需的原材料价格、人工工资及教师薪资上涨导致建设成本增加,同时服务产品价格上升导致运营收益下降,教学资产不能用于抵押融资等等。同样,通过回收的63份有效调查问卷及对问卷数据的统计整理,如图4所示,招生困难、劳工工资和教师薪酬及汇率变化对院校的影响很大,其中影响最大的是招生困难风险。职业教育在我国教育体系中,仍然处于弱势地位,特别是民办职业院校,还得不到老百姓的认可。以PPP模式举办的职业院校,在激烈的市场竞争中,院校首要面临的是如何吸引学生,并且通过不断地提高教育教学水平,从而培养学生以及提高办学声誉。但招不到一定规模的学生,院校运营经济压力就会加大。劳工工资和教师薪酬及汇率变化是与成本挂钩的,成本越高,院校的收益就越少,当生源规模不足时,院校经营将难以为继。
2.中观风险。中观层面的风险指项目的市场需求、地址、设计建造以及工艺技术等发生在项目边界系统之内的项目内在风险[10]。在职业教育PPP项目中,建设风险与运营风险可划为中观风险范畴。
(1)建设风险。在职业教育PPP项目建设过程中,院校要面临土地获得风险、工程建设变更风险、项目融资风险、原材料、设备及资源供应不足风险及院校建设无法完工风险。土地使用权获得受阻和原材料、资源、机械设备等无法供应或供应不及时都会使得成本和时间超过预期,从而导致项目成本增加或进度延期;资金筹措困难和工程建设变更也可能拖延项目进度,使院校遭受损失;还有其他原因(如:资金不到位、承包商能力不足等)造成项目无法按时、按量完成,院校的经营也无法正常进行,比如,职业教育的教学优势在于校企合作、产教融合,往往需要大量的实验实训设施。建设不到位,就无法保证教育教学质量。通过回收的63份有效调查问卷及对问卷数据的统计整理,如图5所示,土地获得风险、项目融资风险及院校建设无法完工风险对院校的影响较大,其中完工风险对院校的影响最大。PPP项目是否能按时按量的完工,影响院校的招生、经营、管理与教学,进而影响职业院校人才培养的质量和数量。投资到位以及建设按时完工是PPP模式能否在职业教育成功运用的基本前提。

图5 建设风险对院校的影响统计图
(2)运营风险。在职业教育PPP项目运营过程中,院校同样面临着教学质量不佳、招生不足使得运营期校园的长时间闲置,学费及其他服务收费价格调整受政府严格控制,运营收益无法弥补成本,相关基础设施不到位及校园治安差,食品卫生差及消防制度不健全等安全隐患等风险。若专业设置不合理、教育质量不佳、市场环境变化,院校就无法满足学生的技能、职业诉求,无法与人才市场需求对接;院校招生计划受到政府调控,招生计划不能满足或者有计划但招不到生源,运营期校园设施的长时间闲置,都会使得院校无法正常经营与管理;学费及其他服务收费价格调整受政府严格控制,运营收益无法弥补成本也会造成院校收益不足,经营状况不佳;校园治安差、食品卫生差及消防制度不健全等安全隐患则会使得院校的形象受损。有统计表明,教学质量不佳、学费及其他服务收费价格调整受政府严格控制、运营收益无法弥补成本及相关基础设施不到位对院校的影响较大,其中运营收益无法弥补成本风险对院校的影响最大。例如,在Q职业院校的整体运营类的PPP项目中,该院校涉猎动漫职业教育领域。由于动漫文化产业和教育事业的特殊性与学费及其他服务收费价格调整受政府严格控制,虽然争取到了招生计划,但招生并没有完成计划,加之实际报到率也不高,学校生源规模多年没有达到预期,在实际按股权比例进行利益核算与分配中,校企收益均相对减少,院校仍处于入不敷出的状态。追求利润是市场法则,也是企业、组织运营的动力。以PPP模式运营的职业院校追求的是社会利益最大化,但仍需要有足够的收益来支撑这一目标。所以,收益不足不仅影响院校的经营,还会使院校遭受其他衍生风险。
3.微观风险。将合同文件及组织管理中由于角色不同而导致的风险归为微观风险。微观风险主要包括违约风险和合同及组织管理风险。
(1)违约风险。职业院校作为职业教育PPP项目的重要参与方,同样担心政府、私人资本方及第三方侵权违约。政府、私人资本方及第三方,这三方无论哪一方违约都会对院校造成不小的影响。由统计表明,政府、私人资本方及第三方侵权违约都会给院校带来损失,其中私有资本违约和政府违约的影响较大。职业教育PPP项目主要是政府牵头,私有资本进行融资建设。如果这两头“领头羊”罢工,职业教育PPP项目会长期停滞,使院校受损。私人投资方对经济诉求比较强烈,由于预期发生变化等各种原因从而违约自不待言,例如,在上文提到的创业孵化园区PPP项目。在该项目的执行阶段,社会资本方因为公司内部股权问题退出了项目,导致D信息工程中等专业学校不得不重新挑选社会资本方,最后致使项目停滞了半年之久。在调查中还发现,在政府方面,由于地方政府负责人变更导致的违约也较常发生,许多PPP项目上马和推动得益于这些负责人的推动,但地方负责人的频繁更换,常常使得“现任”不理“前任”旧账,特别是许多项目的部分允诺仅停留在领导的口头上,由于种种原因,并没有形成纸面文字,领导一旦更换,这些口头允诺容易成为泡影。
(2)合同及组织管理风险。职业教育PPP项目的相关方均以合同为纽带联系在一起,防范合同出现风险非常重要。除此之外,在实际操作过程中,组织管理出现问题也是院校必须面对的风险。合同风险包括合同条款设计不合理、不清晰和责任风险分配不当及合同权利分配不当。组织管理风险包括组织结构任命出现问题和上下级及同级管理沟通不畅。合同文件设计不合理、无弹性、含糊不清是院校与其他参与方之间存在冲突的主要原因;合同中缺少调整性条款使各参与方风险承担责任不明确和合同权利分配不当;最终,合同风险造成项目实施受损。另外,组织结构任命出现问题和组织内部管理沟通不畅均会影响整个项目管理水平。在调查中发现,社会投资方介入院校运营,常常导致企业文化与学校文化在运营管理中的冲突,比如,专业教师对企业管理模式不适应,激励机制不相匹配等,都会加大组织管理风险,为项目的运营与管理带来麻烦。由统计表明,四种风险对院校的影响都很大,但合同风险占据主导位置。例如,L职业技术学院与S材料有限公司以PPP模式合作、建设及运营实训基地项目。在项目的运营管理过程中,该院校与社会资本就合同规定的责任与权利产生分歧,担心影响共建发展,企业中途退出。由于合同风险贯穿于职业教育PPP项目整个生命周期,任何一参与方都需要通过签订合同来确保自身的利益。一旦合同条款不合理或模糊不清,项目的任何一阶段都无法正常进行。可见,合同风险对院校的危害程度非常大。
五、职业教育PPP模式风险产生的原因
(一)公共部门层面
1.缺少专门的教育PPP项目法律。PPP模式是一种合同式投资合作方式,要在法律层面上对政府和企业所拥有的权利、需承担的义务和风险进行极为明确界定。但目前,国内与PPP模式相关的法律法规不健全且交叉严重,多为国务院及地方性行政法规,或国务院部门规章及地方政府规章,尚无完善的国家层面的立法,更缺少专门的教育PPP项目法律,权威性、强制性以及适用性都不够。2014年《国务院关于加快发展现代职业教育的决定》提出要“创新民办职业教育办学模式,积极支持各类办学主体通过独资、合资、合作等多种形式举办民办职业教育”,虽明确了职业教育领域推行PPP的发展方向,但实际可以用于具体操作的指导文件缺乏。因此,法律法规不完善增大了PPP项目的风险。同时,在完善立法的过程中,由于法律法规(包括职业教育法)的修订、颁布等,抑或会导致原有项目的合法性、合同的有效性发生变化,给PPP项目的建设和运营带来很大的不确定性,甚至直接导致项目失败和终止的可能。完善PPP项目在各个流程中的法律法规,是决定PPP模式能否健康有效运行走下去的重要保障。
2.政府部门缺少拥有PPP模式应用经验的专业人才。在政府和社会资本合作之初,政府不具备专业团队,无法准确判断项目是否能够采用PPP模式,为PPP项目之后的实施埋下了隐患;其次,确定PPP模式后,由于政府并没有专业团队或经验不足,政府无法有效地衡量项目的预计成本和未来收益,这样就可能导致政府盲目地对企业承诺过高的收益,并且给予较多的优惠政策。一旦项目运营,成本与收益无法达到预期,或者运营中各式各样的麻烦产生,就可能会影响政府支持信心,社会资本如果得不到足够的政府补贴资金,也会选择退出或违约,这都加大了政府或社会资本违约的风险。
3.政府监管仍不到位。随着新经济的发展,国家大力推进产教融合,鼓励行业企业举办或参与举办职业教育。这也要求政府加大监管力度,为政府与社会资本合作举办职业教育提供有力保障。然而,随着职业教育PPP项目数不断增长,政府监管仍不到位。一是审批环节监管不严。PPP职业院校从准备阶段到运营或移交阶段,涉及的领域更广,利益关系网络更加错综复杂,需要具备法律、财会、金融、工程等方面专业知识的专业人士,对项目合同文件及论证报告进行严格审查。但是,有些政府部门严重的行政化和工作的低效率,往往导致PPP项目审批决策出现“纰漏”,影响职业教育PPP项目的实际推进。二是部分地方政府重融资轻管理,重所有者轻管理者,存在寻租活动空间,容易使得职业教育PPP项目泛化或异化。三是绩效评价体系不完善。职业教育PPP项目属于公共服务,包含基础设施(硬件)和教学服务(软件)以及学校整体运营等内容,需要建立符合职业教育自身特点的绩效评价体系。同时,在职业教育PPP项目实施监督方面,由于认知缺位以及制度不完善等原因,一些地方政府重数量轻质量,容易简单套用同一套绩效评价体系,并忽视社会公众监督和舆论监督。
(二)社会资本层面
1.缺少PPP模式在职业教育领域应用的经验。作为项目建设与运营的主要负责人,大多数社会资本方缺少PPP模式在职业教育领域应用的经验。一方面,国外可有效借鉴的经验少。虽然一些发达国家,如英国和日本,将PPP模式广泛应用于教育领域,但也多集中于中小学教育行业,职业教育所占比例很少。但鉴于我国的基本国情、政治环境及经济发展状况,国外教育PPP模式应用经验不一定适用于我国教育行业,可借鉴的经验甚少。另一方面,我国PPP模式应用范围大多集中在城市基础建设领域,而应用于教育领域,特别是职业教育领域的比例较少。由于国内缺少示范性案例,尤其是职业院校整体运营类PPP项目,社会资本无法借鉴相关经验。为了项目能持续经营下去,教育类社会资本会以盈利空间的大小为选择与政府合作的标准。特别是社会资本正面临着新经济的冲击,政府不断调整与之相关的政策,如何进行选择,缺少规范化的标准、方法和指标体系。职业教育PPP项目生命周期较长,涉及政府、社会资本、第三方、学生等多方利益主体,所以在缺少相关应用经验的情况下,风险更容易产生。
2.社会资本多处于被动地位。政府部门与私人部门的合作强调双方是合作关系,应拥有平等的权利。但是,由于职业教育的公益属性较强,在职业教育PPP项目中,政府方不仅是管理者,还是未来项目监督者和绩效评判的裁判者,拥有绝大部分的主动权,而社会资本则处于被动地位。合作之初,政府凭借自身的地位优势,对社会资本提出比较严苛的要求。在合作中期,政府的强势表现在过度干预职业院校和社会资本对项目的管理,社会资本自主办学权容易受到干预。在项目后期社会资本要获得合理的回报,必须向政府索取一定的收益或补贴。政府可能又会凭借自身的地位优势,拖欠债款,导致项目无法继续经营。特别是政府官员换届,政策的不连续性容易让社会资本处于劣势,从而打击社会资本继续投资运营的信心。即便社会资本拥有举报政府不当行为的权利,但很多社会资本不愿失去项目,选择向政府部门妥协,加重双方社会地位的不平等。但这种不平等性一旦触碰了社会资本的根本利益,社会资本违约的可能性就会加大,增加了职业教育PPP项目失败的风险。
3.社会资本的功利性一般较强。公共机构和社会资本是PPP项目成功实施的两大支撑力量。在职业教育PPP项目中,政府和职业院校都代表着学生和公民的利益,追求的最终目标是高效率、高质量教育产品或服务供给,使用有限的资源,得到最大的社会效益。而社会资本主要参与市场经济活动,即使进入职业教育领域,习惯以市场化的思维谋求利润最大化,眼光容易瞄向政府索取优惠条件、优惠政策、土地等。一旦,社会资本的预期得不到实现,违约行为可能就会发生;或者社会资本的功利性太过明显,触碰到了政府利益,会加大政府违约风险。这些双方的利益冲突加大了风险产生的可能性。
(三)职业教育PPP项目层面
1.缺少针对职业教育PPP项目的风险管理组织。PPP模式是一种创新的公共服务供给管理模式,与传统的公办职业院校有很大的不同。在项目管理上,社会资本和职业院校共同参与。当然社会资本拥有更多的管理权,包括风险分担、项目建设、项目运营等一系列管理内容。目前职业教育PPP项目的风险管理仍采用同其他领域一样的风险管理方法,融资银行一般也没有针对职业教育PPP项目的专门风险管理组织和人员。因政府和职业院校对PPP模式不甚了解,社会资本在进入教育领域时缺乏对教育投资风险的心理准备,且项目在PPP模式有不同的运行方式。不同的运行方式下风险管理的方式和主体不同,使得双方的风险意识变得更加薄弱,无法形成发起人(建设方、运营方、融资方)、中介机构(规划设计、咨询)等风险共担机制。在新经济、新形势下,各种不测事件的发生可能使PPP模式在职业教育领域应用的进程中出现新的风险。当前不成熟的风险识别与分担机制和陈旧的风险管理组织形式能否预防新的风险仍然是未知数。
2.组织之间沟通与协调不畅。在职业教育PPP项目中,政府和职业院校与社会资本本质是委托代理关系。但整个PPP项目审批和运营期间,涉及的部门较多,存在多头管理,由于所处的环境不同和信息的不对称,各方之间沟通容易产生障碍。组织之间沟通与协调不畅会造成项目决策的制定、执行不顺畅,进而给PPP项目带来风险。另外,在职业教育PPP项目建设期间,参与者还包括建造商、分包商、融资商等合作主体,均与项目公司签订合同。项目公司对他们的价格成本、技术运用、经营管理等方面的信息了解不充分。一旦发生冲突,项目公司与他们进行沟通、协调就会非常困难,这会使PPP项目推进变得十分艰难。
3.运营的复杂性。在职业教育PPP项目的运营期间,社会资本作为项目正常运营的主要责任人,不仅要负责项目的经营管理,还要负责学院管理。由于项目的最终服务对象是学生,要使项目特别是整体运营类项目能够正常运营,社会资本首要的问题就是要有足够的生源量。在我国整个教育市场上,职业教育并非“香饽饽”,生源竞争非常激烈,相对于普通本科,职业教育受不到生源的青睐,基本上在捡“剩下”的生源,很多学校面临吃不饱的风险。没有学生,整个项目无疑就是“一座烂尾楼”。所以,整个项目会面临着生源量不足的风险。其次,院校还要对学生的安全负责,同时还要肩负教学职责与管理职责,一旦某个环节出现差错,就会降低院校的整体形象。再者,项目管理部门的管理范围不明确,导致项目运营期间管理混乱,不利于项目的正常运营。更重要的是,教育不同于企业,教育运营需要遵循教育规律,教育绩效显现周期长,大多社会资本方缺乏教育运营管理的专业经验,容易按照企业方式经营职业院校,从而最终导致项目的失败。种种现象表明,职业教育PPP项目的运营比一般PPP项目更加复杂,更加增大了项目的运营风险。
六、防范职业教育院校PPP模式风险的建议
总体来看,宏观层面的风险和微观层面的风险对以PPP模式举办的职业院校的影响性和危害性较大。政策及法律变更是院校无法掌控的,必须服从和遵守的。一旦宏观层面的风险发生,可能对院校造成毁灭性的打击。微观层面的风险一般是由参与方之间的利益冲突与纠纷引起,处理起来比较麻烦。微观风险一旦发生,就可能触及院校的根本利益,对院校的危害也是极其大的。所以,结合以上对职业教育院校PPP模式风险的分析,应重点做好以下几方面的风险防范。
(一)针对宏观风险的防范
一是持续完善监督评价体系。政府决策与审批延误和公众反对风险对院校的危害较大,必须由政府承担。政府必须加强职业教育PPP项目全生命周期监督,增强政府自我监督意识与监管意识,并建立科学的职业教育PPP项目的审批机制,遏制寻租活动和机会主义行为。此外,应充分结合职业教育自身特点,引入非营利性第三方监督、社会公众监督与舆论监督,在保证PPP项目按质按量完成的同时,更能回应受教育者、家庭和社会公众多方面诉求,确保他们的切身利益。
二是要加强制度建设,做好顶层设计,不断完善有关职业教育PPP模式的法律法规,强化合同条款的法律约束力。职业教育PPP模式的法律法规的完善程度对于法律风险防范至关重要。面对新经济、新产业对职业教育领域PPP模式的规章制度和操作细则的冲击,根据职业教育PPP模式实际运用和发展情况,不断调整与完善相关内容,确保职业教育PPP项目的所有环节顺利进行。此时,只有不断完善相关的法律法规,赋予PPP职业院校更充分的办学自主权,建立各利益主体之间法律纠纷解决机制,对各参与方的责权利不断调整与划分,才能维护各方的利益。健全法律体系与好的政策环境能够持续调动各利益相关者参与职业教育PPP项目的积极性,更是整个职业教育PPP项目正常实施的强大支撑。
三是提高院校声誉,优化资产结构。院校最担心的就是没有生源量,劳工和教师工资上涨及汇率的变化。一方面,职业教育PPP项目的优势在于校企合作,院校可通过产教融合提升内部教育教学质量特色等,以此来提升学校声誉,吸引生源;另一方面,发挥市场机制优势,提升学校管理水平,院校可聘请专业财务咨询机构,通过优化资本结构等方法手段,做好应对金融市场变化的预测,加强资金融通渠道,合理化经营与管理,最大限度地降低市场及金融风险。
(二)针对中观风险的防范
一是多渠道防范土地风险和完工风险。土地获得风险应有政府来承担。但院校作为实施机构或重要参与方,与政府的联系最为密切。土地的获得,在于院校能否及时与政府部门沟通以及政府的工作效率。所以,院校可通过建立协调沟通小组,促进政府工作进度,及时进行信息反馈。对于完工风险的防范,首先院校要选择信誉高、资金雄厚的建设承包商。然后院校要与承包商签订经济补偿协议,同时可购置商业保险。最后院校可针对PPP项目设立监理小组,及时检查工程进展状况和工程的质量。
二是提高教学质量,优化成本与收益。教学质量不佳、学费及其他服务收费价格调整受政府严格控制及运营收益无法弥补成本在运营风险中尤为突出,对院校的危害性也比较大。对于运营风险的防范,一方面,院校要建立优秀教师团队,增强双师师资力量,除开展多样化的基础课程外,PPP模式的新职业教育可以根据区域经济发展要求、专业的发展趋势及兴起的新理论、新方法、新技术,通过校企合作产教融合,灵活开设专业,培养更适应社会经济发展所需的技能型人才;另一方面要增强市场竞争意识,优化收益和成本,学校和社会资本可通过供给职业教育副产品与非货币性资本创造更多收益,通过“少量多次”的投入方式或管理及技术创新来降低成本。若收益不足,院校可根据绩效评价结果向政府申请进行补贴,确保院校的现金流稳定和院校的可持续性经营。
(三)针对微观风险的防范
一是完善契约制度,建立违约惩罚制度。无论是政府违约还是私人资本违约都给职业院校带来巨大的损失。究其原因,主要是合同条款设计不严谨及机会主义作祟。在合同中,明确各方的责任与权利,并“依据契约预设违约责任事项,针对事项制定不同程度的违约惩罚制度”[11],增加违约成本。随经济环境的变化,各参与方之间错综复杂的利益分配与责任分担也可能发生变化。通过强化合同条款的法律约束力,职业教育院校拥有更大的主动权,能更好防范政府和私人资本方违约。
二是科学制定风险分担机制,完善职业教育院校自身制度建设。一般原则为风险分担与责任轻重相匹配,利益分配与绩效评价体系相衔接。政府作为宏观调控者和监督者,主要承担政策风险、法律风险及教育服务定价风险。PPP职业院校和社会资本不仅要担负院校的整体正常运营和管理的责任,更重要的是对学生进行培养,主要承担市场风险、建设风险、运营风险、组织管理风险及教学培训风险。同时,职业教育院校必须完善自身的规章制度,协调好院校内部组织关系,提高与各参与方的沟通效率和工作效率,建立技术咨询机构,积极应对合同风险及组织管理风险。
注释:
①②项目实例来自政府与社会资本合作项目库或国家发改委PPP项目库。
参考文献:
[1]Wang X,Sun Y,Gao Y.Factors Influencing the Financial Efficiency of PPP Projects and Their Relations Based on DEMATEL[M].LISS 2014,2015:1229-1234.
[2]Mouraviev N,Kakabadse N K.PPP Risk Mansgement:Management of Financial and Revenue Risks and an Emerent Guarantee Culture in PPPs in Kazakhstan and Russia[M].Public-Private Partnerships.Palgrave Macmillan UK,2017.
[3]亓霞,柯永建,王守清.基于案例的中国PPP项目的主要风险因素分析[J].中国软科学,2009,(5):107-113.
[4]何亚伯,徐冰,常秀峰.基于改进熵权灰色关联模型的城市轨道交通PPP项目风险评价[J].项目管理技术,2016,14(3):112-117.
[5]南旭光.职业教育公私合作伙伴关系的理论审视与现实对策[J].中国职业技术教育,2015,(30):32-37.
[6]韩凤芹,岳文静,尤伯军,李婕.积极稳妥推进职业教育PPP的思路与建议[J].财政科学,2016,(2):46-56.
[7]徐勤.高职院校PPP项目实施中的风险及其治理[J].职教论坛,2018,(6).
[8][9]Li Bing,A.Akintoye,P.J.Edwards,C.Hardcastle.The Allocation of Risk in PPP/PFI Construction Projects in the UK[J].International Journal of Project Management,2005,23(4):25-35.
[10]陈晟,韩凤芹.中等职业教育领域推进PPP模式的思路研究[J].经济研究参考,2016,(61):37-44.