作者简介:唐以志(1966- ),男,教育部职业技术教育中心研究所副研究员,主要研究方向为职业教育政策研究,评估研究,德国职业教育研究。北京 100029
内容提要:1+X证书制度是国家职业教育制度设计的重大创新,是一种将职业技能等级证书与学历证书相互融通,推进人才培养模式和评价模式改革的制度设计。通过社会化机制招募遴选培训评价组织开发职业技能等级标准、教材和教学资源并实施考核发证,是一种新的机制设计,对突出职业教育的类型定位、深化职业教育教育教学改革、提升职业教育服务经济社会发展的能力具有重要意义。
关 键 词:1+X;学历证书;职业技能等级证书;制度设计;社会化机制
标题注释:国家社科基金“十二五”规划2014年度教育学一般课题“以效果为导向的职业教育质量标准研究”(课题编号:BJ140063),教育部职业技术教育中心研究所2018年度公益基金课题“学历证书+职业技能等级证书制度相关政策研究”(课题编号:ZG201804)。
中图分类号:G710 文献标识码:A 文章编号:1004-9290(2019)0016-0005-07
《国家职业教育改革实施方案》(以下简称“职教20条”)提出从2019年开始,在职业院校、应用型本科高校启动“学历证书+若干职业技能等级证书”制度试点(1+X证书制度试点)工作,[1]这是党中央国务院对职业教育改革做出的重要部署,是落实立德树人根本任务、完善职业教育和培训体系、深化产教融合校企合作的重要制度设计创新。
一、新时代职业教育改革发展需要创新制度设计
制度安排或制度设计对职业教育改革与发展之重要性毋庸置疑。制度,“归根到底是行为规范或准则”[2],在一定程度上就是“一系列被制定出来的规则、服从程序和道德、伦理的行为规范”[3]。改革开放以来,在我国职业教育改革发展取得重大成就基础上,逐步建立起了现代职业教育制度体系框架,而现代职业教育制度体系的形成又进一步促进了我国职业教育的改革发展。进入新的发展阶段,建设现代化经济体系、建设教育强国、全面实现社会主义现代化的总体目标,对深化复合型技术技能人才培养模式和评价模式改革,提高人才培养质量提出新的时代要求,需要建立与之相适应的职业教育制度。
(一)职业教育是一种不同于普通教育的教育类型,需要有与之相适应的制度安排
任何一种教育类型都有与其教育功能相适应的内在结构和活动特征。教育是一种实现个体发展和社会化的活动,而职业教育作为一种教育活动,既是一种将经济社会发展需要与个体身心发展需要相互结合、实现人的社会化的过程,同时也是一种促进个体与职业世界结合的教育活动。[4]实现人的社会化的目标与满足人的职业生计和生涯发展需要目标的高度统一,决定了职业教育具有不同于普通教育的教育对象、培养目标、体系结构、办学定位、人才培养模式、评价方式等内在结构,体现出职业教育具有教育需求与产业需求结合、学校育人与企业育人协同、个体个性化发展与职业化发展统一的“跨界性”特征。这一“跨界性”特征决定了职业教育需要具有不同于普通教育,体现其内在规律和特征的结构、规则、程序、规范、机制等制度安排。将体现人的个性化、社会化程度的学历证书与体现产业、企业与职业岗位综合职业能力水平的职业技能等级证书相互衔接和融通,正是现代职业教育制度框架关于人才培养模式、评价模式的制度设计。
(二)提高职业教育服务经济社会发展能力,需要相应的制度作为保障
服务经济社会发展和充分就业需要,对接科技发展趋势和市场需求,这是建立职业教育体系、深化职业教育改革的逻辑起点。在历史的长河中,职业教育伴随着工业化、现代化兴起并不断发展到今天成为独立的体系,经历了从建立在手工作坊师徒关系基础上一对一的传统学徒制向规模化培养的学校职业教育、学校与企业合作教育等教育组织形式转变的过程,实现了技术技能人才培养的全面性(职业知识、技能和素养的全面发展)、系统性(职业知识、技能和素养培养的系统化)和普遍性(岗位或岗位群的通用性要求与同一人群的普遍性需求),也实现了人才培养的规模化。但随着现代科学技术特别是现代信息技术的日新月异,新技术层出不穷,生产方式、劳动组织形式、工作手段和劳动者职业岗位不断变化,新的职业不断涌现,职业更迭速度大大加快,职业周期大大缩短,这对职业教育提出新的要求。职业教育要在坚持人才培养的全面性、系统性和普遍性的同时,不断适应经济社会发展和科学技术发展的需要,针对企业技术提升与生产和服务更新换代需求、劳动者个人就业创业及能力提升需求,改变人才培养模式,及时将新技术、新工艺、新规范、新要求纳入教学内容,采取灵活的教学组织形式,提高人才培养的适应性、针对性、灵活性,缩短学生适应工作岗位的时间,提升学生就业创业本领。建立学历证书与职业技能等级证书相互融合的教学制度,是实现人才培养的全面性、系统性、普遍性与针对性、长期性、灵活性统一,不断提升职业教育服务经济社会发展能力的根本保证。
(三)激发社会力量举办职业教育的内生动力,需要相应的机制创新
职业教育涉及政府、行业企业、院校、学生及其家长、社会公众等利益相关方,行业企业、社会评价组织在职业教育标准制定、人才培养、质量评价中具有重要作用,办学主体多元化是职业教育作为一种教育类型区别于普通教育的重要特征。但由于各利益相关方在社会发展中扮演着不同的角色,发挥着不同的作用,其行为动机、方式各异,特别是作为市场主体的企业,追求利润的行为动机和等价交换的行为方式以及市场竞争的机制,不同于公共管理部门的非营利性和追求社会效益最大化的行为动机及其非竞争性机制,带来了各利益相关方在职业教育办学目的和利益诉求上的非一致性。这种目的和利益诉求的不一致,需要建立一种有利于调动利益相关方积极性的机制,通过机制创新激发利益相关方,特别是行业企业、社会组织等社会力量参与举办职业教育这一公共服务的内生动力,从而建立起职业教育的多元办学格局。建立这样一种机制,就要深化“放管服”改革,建立起政府和市场明确分工、各司其职、相得益彰的新型关系,让市场在资源配置中起决定作用,更好地发挥政府监督管理作用,实现公共服务的社会化,提高公共服务的质量和效益。用社会化机制招募遴选社会评价组织承担职业技能等级标准制定、教学资源开发、师资培训、考核发证等职能,通过竞争机制做大职业教育培训评价组织并提升职业技能等级证书的含金量,是职业教育机制设计的重大创新,也是深化职业教育体制机制改革的必然要求。
(四)建设终身学习型社会,构建学历证书与职业技能等级证书相互衔接和等值互认的国家资历框架是关键
“建设‘人人皆学、处处能学、时时可学’的学习型社会,培养大批创新人才,是人类共同面临的重大课题。”[5]学习型社会的构建实质是将学校教育和继续教育、普通教育和职业教育、学历证书和职业技能证书有效沟通和衔接,以促进个体职业生涯的发展。建立国家资历框架制度,是为实现这种沟通衔接而采用的一种制度设计,[6]也是国际普遍的做法,其核心是学历水平与职业技能等级水平等值互认。1+X证书制度将职业技能等级标准与职业标准和教学标准对接,将职业培训的内容与学历教育的课程相融合,将职业技能等级考核与学历教育相关专业课程考试统筹安排,同步考试评价,将学历教育的学习结果与职业培训的学习结果进行认定、积累和转换,为学习者终身学习奠定了基础,是建立国家资历框架制度的基础性工程。
二、1+X证书制度:内涵与特征
“1”是学历证书,指学习者在学制系统内实施学历教育的学校或者其他教育机构中完成了学制系统内一定教育阶段学习任务后获得的文凭。“X”为若干职业技能等级证书。1+X证书制度就是学生在获得学历证书的同时,取得多类职业技能等级证书。[7]
(一)职业技能等级证书的内涵与功能
职业技能等级证书是“职业技能水平的凭证,反映职业活动和个人职业生涯发展所需的综合能力”。[8]按照“职教20条”的设计,职业技能等级证书分为在院校外、院校内实施的面向社会人群和院校在校学生的职业技能等级证书,按照管理职责分别由国务院人力资源社会保障行政部门和教育行政部门监督管理(技工院校内实施的职业技能等级证书由人社部门负责)。基于这一制度安排,教育行政部门监督管理、在院校内实施的职业技能等级证书其发放对象以在校学生为主体,这就是说院校内实施的职业技能等级证书衡量的是学生在完成相关职业知识、技能学习任务后的职业技能水平。因此,院校内实施的职业技能等级证书可以定义为:是学习者在完成针对某一职业岗位关键工作领域的典型工作任务所需要的相关知识、技能和能力的学习任务后获得的反映其职业能力水平的凭证。从本质上来说,院校内实施的职业技能等级证书一方面是学生职业技能水平的凭证,另一方面它仍是一种学习结果的凭证。
尽管职业技能水平的评价要以完成职业岗位工作任务的能力水平作为标准,但作为学习结果的职业技能水平凭证与真实职业世界体现职务工作绩效的能力水平证书(如职称证书)具有本质不同。
面向院校在校生的职业技能等级证书是对学生在某一职业技能领域职业技能水平的客观反映,这与职业资格证书不同。按照《中华人民共和国劳动法》的规定,“国家确定职业分类,对规定的职业制定职业技能标准,实行职业资格证书制度”,职业资格证书分为执业资格证书和从业资格证书。执业资格证书是国家对某些特殊行业规定的准入资格,从业资格证书包括专业技术人员和技能人员职业资格证书。为扩大就业创业,国家逐步削减职业资格证书的规模,除了国家法律法规要求的对某些特殊行业规定的准入资格证书外,其他职业资格证书要逐步转变为水平类证书。
从功能上讲,学习者获得职业技能等级证书,一方面应有利于学习者对职业世界的工作岗位、工作领域的典型工作任务及其能力要求有清晰认识,对自我职业技能水平即完成岗位工作任务的胜任力有准确认知,能让学习者更好地进行个人职业选择、职业生涯设计和发展;另一方面职业技能等级证书应有利于用人单位对求职者完成职业岗位工作领域及其工作任务的胜任力有清晰了解,能让用人单位准确地将求职者配置到适合的工作岗位从事最适合的工作,以实现人与职业、与岗位的最优配置。
(二)职业技能等级证书的职业技能选择
由于院校内实施的职业技能等级证书也是一种学习结果的凭证,因此,必须处理好职业技能等级证书与学历证书的关系。学校教育在人的发展中居于基础地位,学生在学制系统内的不同教育阶段完成不同的学习任务,为未来职业生涯和人生发展奠定基础。学历职业教育对学生系统学习职业知识、技能,形成综合能力,为未来职业发展打好基础具有重要作用。在院校实施职业技能等级证书,是为了让学历教育更好对接科技发展新趋势、对接生产服务一线关键岗位、对接就业市场需求,弥补学历教育在针对性、先进性、适应性和灵活性上的不足,职业技能等级证书要根植在学历教育基础上,是学历证书的补充、强化和拓展。
所谓“补充”,是指随着科技发展出现的新技术、新工艺、新规范和新要求,在学历教育人才培养方案中没有及时反映,要通过职业技能培训来补充这些内容。所谓“强化”,就是在学生学习专业人才培养方案所规定的课程的同时,根据学生个人职业选择的需要,通过职业技能培训,强化其完成某一职业岗位关键工作领域典型工作任务所需要的职业知识、技能和核心素养。所谓“拓展”,是指学生在学习本专业(或专业群)教学内容之外,学习与本专业相近或其他领域有良好就业机会的职业技能培训课程,以拓宽就业领域,扩大就业机会。
基于职业技能等级证书的功能以及与学历证书的关系,职业技能的选择需要在职业技能体系中选择出需要进行专门教育和训练并用证书予以认定的职业技能,清晰地界定其名称。不是所有的职业技能都需要用证书予以认定。职业技能的选择路径包括:
——现有职业教育中知识与技能快速更新迭代,适应新产业、新技术、新业态、新模式“四新”经济发展需要的职业技能,如信息技术中的云计算应用;
——现有职业技能中需专门进行强化,达到专业水平的核心知识与核心技能,如土木工程类专业的建筑信息模型(BIM);
——现有职业教育与培训中尚未形成完整培养体系,社会急需的职业技能,如老年照护、母婴护理;
——现有职业能力培养的基础上,针对共同的职业岗位群或相近职业领域需进一步拓展的职业技能,如汽车运用与维修专业的汽车销售、学前教育专业的游戏开发。
职业技能的选择要符合相关要求:第一,职业技能的边界与内容要清晰,有明确的岗位面向;第二,职业技能要达到足够的专业水平,需进行专门培养与评价;第三,职业技能应适应产业、行业发展趋势,能满足社会对技术技能人才的需求,并对个体生涯发展有价值;第四,选择的职业技能对现有职业教育内容具有重要的延伸或补充作用。
(三)职业技能等级证书的等级划分与标准
“职教20条”将职业技能等级证书分为初级、中级、高级。等级划分依次递进,高级别要求涵盖低级别要求。在院校内实施职业技能等级证书,包括了在学制系统中的中等职业学校、专科层次的高等职业院校和本科院校实施的职业技能等级证书。学制系统中不同教育阶段的学校培养目标定位不同,它们面向企业组织的岗位也存在差异。不同的教育阶段有层次之分,企业组织中因分工不同,岗位有层级之分。因此,职业技能等级证书应对接不同教育阶段的层次和不同岗位的层级。另一方面,职业技能的形成是个体职业生涯发展的重要组成部分,职业技能不可能离开个体而存在,职业技能等级证书是反映个体职业技能水平的凭证,它反映个体知识的广度和深度、技术技能的熟练程度、能力的成熟度,而个体能力水平存在差异是客观存在,职业技能等级划分需要体现个体之间的这种差异性。因此,职业技能等级需要从教育层次、岗位层级、能力成熟度等多维度来划分。
尽管职业技能等级划分存在着多维度的复杂性,但这三者之间通过工作岗位的职业活动实现了统一。不同教育阶段的毕业生会配置到不同层级的工作岗位,不同层级工作岗位对从业者职业知识、技术技能和能力水平呈现出不同要求并体现出职位的层级差异,同一工作岗位不同从业者综合能力成熟度也会呈现出等级差异。而不同从业者能力成熟度的差异最终需要通过完成真实工作任务的质量程度来衡量。
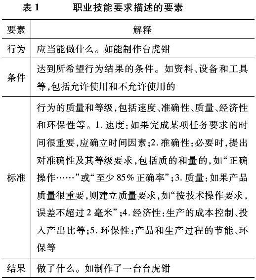
职业技能等级证书最终是要满足企业需求和个体就业需求。衡量职业技能等级标准应该是从业者完成某一工作岗位关键工作领域的典型工作任务的质量。通俗讲,企业衡量员工职业技能水平的标准就是看员工“能做什么”(行为与结果)、“怎么做的”(条件)、“做的怎么样”(质量或者标准),也就是说行为、条件、标准、结果可以作为衡量职业技能水平或描述职业技能要求的四个要素(表1)。[9]按照四要素进行描述,如“发动机拆卸”这一职业活动的职业技能要求可描述为“能根据发动机拆装技术规程,与班组成员合作,合理使用工具、设备,规范完成发动机拆卸作业”。

按照这种方式描述职业技能水平更有利于对从业者的工作过程和工作结果进行观察和测量,有利于用人单位对从业者工作任务完成质量的评价。
(四)1+X证书制度的特征:书证相互衔接和融通
“1”是基础,“X”是“1”的补充、强化和拓展。学历证书和职业技能等级证书不是两个并行的证书体系,而是两种证书的相互衔接和相互融通。书证相互衔接融通是1+X证书制度的精髓所在,这种衔接融通主要体现在:
第一,职业技能等级标准与各个层次职业教育的专业教学标准相互对接。这种对接是由学历证书与职业技能等级证书的关系决定的。学历证书是学生可持续发展的基础,职业技能等级证书作为学历证书的补充、强化和拓展,不同等级的职业技能标准应与不同教育阶段学历职业教育的培养目标和专业核心课程的学习目标相对应,保持培养目标和教学要求的一致性。
第二,X证书的培训内容与专业人才培养方案的课程内容相互融合。由于X证书针对院校在校学生,学生在校期间的学习时间是有限的,X证书的职业技能培训不是要独立于专业教学之外再设计一套培养培训体系和课程体系,而是要将其培训内容有机融入学历教育专业人才培养方案。学历教育的专业课程能涵盖X证书职业技能培训内容的,就不再单独另设X证书培训;专业课程未涵盖的培训内容,则通过职业技能培训模块加以补充、强化和拓展。
第三,X证书培训过程与学历教育专业教学过程统筹组织、同步实施。由于X证书培训内容与学历教育的专业课程有机融合,因此,X证书培训和专业教学可以统筹安排教学内容、教学和实践场所、教学组织形式,统筹确定教学时间,统筹安排师资,从而实现X证书培训与专业教学过程的一体化。
第四,X证书的职业技能考核与学历教育专业课程考试统筹安排,同步考试与评价。职业技能等级标准与专业教学标准的对应、X证书培训内容与学历教育专业课程的融合、培训过程与专业教学过程的统筹安排,为实现X证书职业技能考核与学历教育专业课程考试的统筹安排、同步考试评价奠定了基础,也为实现职业教育教考分离、考培分离提供了条件。
第五,学历证书与职业技能等级证书体现了学习成果相互转换。获得学历证书的学生在参加相应的职业技能等级证书考试时,可免试部分内容;获得职业技能等级证书的学生在申请高一阶段学历教育或获得职业技能等级证书的社会成员,在按规定程序进入院校接受相关专业学历教育时,可按规定兑换学历教育的学分,免修相应课程或模块。学历证书与职业技能等级证书的互通互换,为构建国家资历框架奠定了基础。
三、机制创新:以社会化机制公开招募并择优遴选培训评价组织
用社会化机制公开招募并择优遴选培训评价组织,是1+X证书制度设计的一大创新。这一机制设计契合了政府“放管服”改革的总体部署,有利于更进一步发挥市场机制在资源配置和质量提升中的作用,有利于提高1+X证书制度的效率。
(一)社会化的培训评价组织
职业技能水平评价相关工作由培训评价组织实施,培训评价组织作为“职业技能等级证书及标准的建设主体,对证书质量、声誉负总责”[10]。但谁是培训评价组织的主体,目前还有不同的认识。根据“职教20条”的相关要求,培训评价组织是面向社会公开招募遴选,而不是由教育行政主管部门自己或者下属机构承担相应职能,也不是直接委托特定机构来成为自己的代言人。因此,培训评价组织应该是社会化的、能对证书质量和声誉负总责、能承担相应法律责任具有独立法人地位的机构。
根据《关于在院校实施“学历证书+若干职业技能等级证书”制度试点方案》要求,培训评价组织的“主要职责包括标准开发、教材和学习资源开发、考核站点建设、考核颁证等,并协助试点院校实施证书培训”[11]。从其工作职责来看,培训评价组织应同时具备以下条件或特征:
第一,培训评价组织应该具有开发职业技能等级标准的能力,这就要求培训评价组织应熟悉某一职业技能领域所属行业生产或服务的新技术、产业的新业态、劳动生产方式的新变化、工作岗位对技术技能的新要求,熟悉行业相关技术标准和职业标准并具备开发或参与开发相关标准的经验等。因此,具有行业背景是培训评价组织的重要条件和特征。
第二,培训评价组织要开发教材和学习资源,必须掌握教育教学规律,熟悉课程开发和教学过程的原理和方法,了解教学基本组织形式以及教学改革发展的实际,这就要求培训评价组织应该具有相关职业教育或培训的经验和基础。
第三,开展考核发证,需要具备如考核站点、考核题库、信息平台、考核专家队伍等基础条件并能对证书的声誉负责。这就决定了培训评价组织应具有考核评价机构属性。
正是基于培训评价组织的上述职责与特性,行业组织、教育机构、评价机构任何一方都无法全面承担起培训评价组织的职责,培训评价组织应该是一种集行业组织、教育机构、评价机构的属性为一体的多功能组织,这种机构应该成为行业组织、教育机构、评价机构的“经济代理人”,具备凝聚行业企业、院校和考核评价机构力量的能力。这是一种新型的、今后应该培育和发展的社会评价组织。
(二)建立社会化机制
深化政府“放管服”改革,正确处理政府与市场关系,发挥市场在职业技能等级证书制度建设中的作用,通过社会化、市场化机制招募遴选并做大做强培训评价组织,是重要的机制设计创新。通过向社会发布招募公告,由社会评价组织自主申报,择优遴选出能够开发职业技能等级标准、开发教材和教学资源、建设考核站点并实施考核发证的培训评价组织,建立培训评价组织、职业技能等级证书等目录清单,这是一种全新的、不同于以往职业技能证书管理体系的运行机制,具有新的特点:
(1)开放性。向社会公开招募遴选培训评价组织,只要符合相关条件,社会评价组织均可以自主申报成为职业教育培训评价组织;只要培训评价组织有充分理由证明开发的职业技能等级证书有设立的必要性并且可行、社会广泛认可,培训评价组织均可申请经过遴选程序进入目录清单并自主开展考核发证。
(2)竞争性。培训评价组织招募遴选遵循非排他性原则和竞争性原则,一个机构可以开发多个职业技能等级证书,一个职业技能等级证书也可由多家机构开发或者联合开发,培训评价组织和证书不具排他性,多家机构在公平环境下开展竞争,优胜劣汰。竞争性的机制也决定了培训评价组织必须是具有法人地位、能自由竞争的市场主体。
(3)自主性。培训评价组织开发的职业技能等级证书是否为社会认可,由用人单位、学生、学校说了算,职业技能等级证书不能作为学生毕业的条件,也不能作为就业的资格准入条件。对培训评价组织及其开发的职业技能等级证书,由用人单位、学生和院校自主选择。
(4)动态性。科技发展日新月异、产业不断呈现新业态、生产和劳动组织方式不断变化,职业技能等级标准必须不断更新,职业技能等级证书必须不断调整,培训评价组织必然会不断更替。顺应这一变化的新环境,应建立培训评价组织及其职业技能等级证书目录清单制度并建立动态调整和退出机制。退出的形式包括主动退出、自然退出和强制退出。主动退出即由培训评价组织主动提出退出;自然退出是指培训评价组织不能及时更新标准,证书含金量不高,报考人员不多,经过评估之后需要退出;强制退出是指违反法律法规或弄虚作假产生不良影响的,被强制退出,强制退出的培训评价组织将被列入黑名单。
建立社会化机制,发挥市场主体作用的同时,还必须充分发挥政府的作用。政府的作用包括建立健全相关制度,创设公平的竞争环境,为培训评价组织开展职业技能等级证书制度提供良好制度环境。还体现在建立健全“双随机、一公开”的监督管理机制,对培训评价组织行为和院校培训过程进行监督;建立投诉举报系统,培训评价组织、院校、考核站点的行为以及培训评价组织招募遴选程序等接受社会监督。
四、1+X证书制度:深化职业教育教学改革的助推器
1+X证书制度是国家职业教育制度建设的一项基本制度,也是构建中国特色职业教育发展模式的一项重大制度创新。1+X证书制度的实施,必将助推职业教育改革走向深入。
第一,1+X证书制度的实施将有利于进一步完善职业教育与培训体系,有力促进职业院校坚持学历教育与培训并举,明确办学方向,深化人才培养模式和评价模式改革,更好地服务经济社会发展。有利于激发社会力量参与职业教育的内生动力,充分调动社会力量举办职业教育的积极性,有利于推进产教融合、校企合作育人机制的不断丰富和完善,形成职业教育的多元办学格局。
第二,1+X证书制度将学历证书与职业技能等级证书相互融通,将职业技能等级标准与专业教学标准有机衔接,将职业技能等级证书的培训内容与专业课程的教学内容有机融合,将职业技能培训与专业教学过程统筹组织实施,将职业技能考核与专业课程考试统筹安排、同步考试评价,有利于院校及时将职业技能等级证书反映的新技术、新工艺、新规范、新要求融入人才培养过程,有利于倒逼院校主动适应科技发展新趋势和就业市场新需求,不断深化“三教”改革,提高职业教育适应经济社会发展需求的能力。
第三,1+X证书制度实现了职业技能等级标准制订、教材和学习资源开发、评价考核与证书发放由第三方机构实施,教考分离,有利于对人才客观评价,更有利于科学评价职业院校的办学质量。
第四,1+X证书制度必将带来教育教学管理模式的变革,模块化教学、学分制、弹性学制等人才培养模式和教学管理制度必将在试点工作中涌现出来,这些新的变化必将对职业教育现行办学模式和教育教学管理模式产生重大挑战和严重冲击。如何应对1+X证书制度带来的影响,是摆在职教战线面前的重大课题。
参考文献:
[1][7][8]国务院.国家职业教育改革实施方案[EB/OL].
http://www.gov.cn/zhengce/content/2019-02/13/content_5365341.htm,2019-05-13.
[2]浦兴祖.中华人民共和国政治制度[M].上海:上海人民出版社,2005:5.
[3][美]道格拉斯·诺斯.经济史中的结构与变迁[M].陈郁,罗华平,译.上海:上海人民出版社,1994:225-226.
[4]孙善学.对1+X证书制度的几点认识[J].中国职业技术教育,2019(7):72-76.
[5]习近平.致国际教育信息化大会的贺信[N].人民日报,2015-5-24(1).
[6]王海东,王全珍.我国国家资历框架体系建设研究综述[J].中国职业技术教育,2018(34):30-34.
[9]辜东莲.工学结合课程有效教学的学习目标探析[J].中国职业技术教育,2012(26):63-66.
[10][11]教育部等四部门印发《关于在院校实施“学历证书+若干职业技能等级证书”制度实施方案》的通知[EB/OL].