作者简介:许长青,中山大学中国公共管理研究中心/粤港澳发展研究院研究员,中山大学政治与公共事务管理学院副教授。广东 广州 510275;黄玉梅,通讯作者,广东金融学院公共管理学院讲师。广东 广州 510521
内容提要:在国家战略背景下,粤港澳大湾区高等教育融合发展问题备受社会关注。通过运用扎根理论的方法对粤港澳大湾区15所大学校长及院士的访谈资料进行分析,建立了粤港澳大湾区高等教育融合发展的制度变迁整合模型。模型解释了粤港澳大湾区高等教育融合发展的制度变迁前因、制度变迁特征以及制度变迁结果。基于“强制性+诱致性”混合制度变迁策略,提出了在政府层面加强湾区高等教育体制机制创新、在高校层面促进湾区高等教育协同创新、在社会层面推动湾区高等教育多元共治的政策建议。
关 键 词:粤港澳大湾区;高等教育;融合发展;制度变迁
标题注释:本文系中国科学院学部咨询评议项目“高等教育、区域创新与经济增长:粤港澳大湾区建设中大学的角色与作用研究”(99132-71210014),中国高等教育学会“中国高等教育改革发展重大理论与实践问题研究”课题“粤港澳大湾区发展与高等教育支撑作用研究”(2019ZD002),教育部人文社会科学研究一般项目“中国特色‘双一流’大学建设研究:战略、路径与绩效动态监测评估”(17YJA880083)的研究成果。
粤港澳大湾区作为国家战略,是新时代推动形成全面开放新格局的新举措,是推动“一国两制”事业发展的新实践。《粤港澳大湾区发展规划纲要》的颁布标志着粤港澳跨区域合作发展蓝图正式拉开帷幕,粤港澳大湾区建设由理念步入实践。粤港澳大湾区建设旨在推进广东、香港、澳门三地社会、经济、教育、文化等融合发展,建设具有全球影响力的科技创新中心,打造全球教育与人才高地。旧金山湾区、纽约湾区、东京湾区等国际一流湾区之所以在全球范围内引人注目,关键在于它们都有一个世界级的大学集群提供强大的智力支持。较之于世界一流湾区,粤港澳大湾区具有其独特性,它是社会制度有别、法律体系相异、要素流通管制、关税安排不同的城市集合。湾区高等教育融合发展是大湾区一体化发展的基石和关键,湾区高等教育融合发展必须充分考虑其独特性。湾区高等教育融合发展有哪些制度障碍?又该如何突破这些障碍?在国家战略背景下,这些问题引起了社会各界的高度关注,进一步探讨粤港澳大湾区高等教育融合发展问题具有重要的理论与现实意义。本研究依托中国科学院学部咨询评议项目和“中国高等教育改革发展重大理论与实践问题研究”课题,以新制度经济学制度变迁理论为切入点,采用质性研究扎根理论分析方法,对资料进行归纳分析,在此基础上获得粤港澳大湾区高等教育融合发展的制度变迁理论模型,最后提出促进湾区高等教育融合发展的应对策略。
一、文献回顾
粤港澳大湾区高等教育融合发展是区域高等教育合作的愿景,融合发展之前需经过合作、协作、深度合作等过程。长期以来,粤港澳高等教育合作是学界关注的热点问题,相关研究主要从两方面展开。
一是关于区域合作的研究。区域合作、区域公共管理、区域治理等相关基础理论研究为分析粤港澳区域合作及高等教育合作提供了理论基础。金太军认为区域公共管理实质上是政府治理方式上的制度变迁,即打破行政区域的刚性壁垒,把日益凸显的“外溢性”公共问题,如高等教育具有正外部性,纳入自身管理范畴之内,从而实现对区域公共事务综合治理[1]。卓凯和殷存毅提出促进区域合作的特殊体制,即跨越行政边界的“合作体制”,建立缩小成员间发展差距的发展基金,加强法律基础设施建设,明确合作的政策目标、政策工具及组织体系[2]。根据汪伟全的分析,我国区域合作利益冲突的治理模式表现为政府主导、市场与社会共同参与的科层制模式,如中央政府出台了《珠江三角洲地区改革发展规划纲要》,制定区域合作公约,使区域合作制度化和法制化[3]。在粤港澳区域合作方面,已有研究分析了粤港澳合作存在的问题,尤其是合作中的制度创新问题,提出了解决问题的策略。陈瑞莲和杨爱平认为“一国两制”背景下粤港澳政府之间存在政治、经济、行政、法律等诸多层面的制度差异,随着跨域事务治理合作的日益深入,三方的制度碰撞与摩擦势必发生,从而成为制约粤港澳区域治理的主要难题[4]。杨英和秦浩明发现粤港澳三地合作发展制度创新存在着一些突出问题:合作框架协议不具有强制执行性,三个区域的制度创新只停留在表面的制度安排,制度实施存在大量不确定性与缺乏可操作性[5]。谢宝剑提出“一国两制”背景下港澳社会的融合策略,包括教育、社会福利、医疗等方面[6]。
二是关于高等教育合作的研究。已有研究主要介绍国外区域高等教育合作经验并讨论这些经验对中国区域高等教育合作的启示。彭红玉和张应强介绍了美国州际高等教育协调与合作机制的两种形式[7]。韦惠惠讨论了欧盟高等教育合作对粤港澳高等教育合作的启示[8]。最近的研究探讨了国家发展战略下区域高等教育合作问题,如中国-东盟高等教育合作[9]、“一带一路”倡议下的高等教育合作[10]。有研究探讨了我国区域高等教育合作存在问题并提出解决策略,如宗晓华和冒荣对长三角地区高等教育协同发展的研究[11],李旭对京津冀区域高校联盟的研究[12]。2003年《内地与香港关于建立更紧密经贸关系的安排》(CEPA)签署后,粤港澳高等教育领域的合作研究进一步展开。有学者从制度视角展开研究,如CEPA与粤港澳高等教育的制度化合作[13],粤港高等教育合作制度变迁分析[14]。少数英文文献探讨了大陆与港澳高等教育合作存在的问题,如Kathryn Ringwald研究表明,中国内地与香港高校的管理知识共享需解决文化障碍问题[15],Cora Lingling Xu分析了中国大陆学生到香港高校学习的身份构建问题[16],Zhidong Hao剖析了澳门高校教师专业身份认同不足的原因[17],Sou Kuan Vong和Wai Ming Yu讨论了香港和澳门师范教育存在的问题[18]。另有研究提出了解决粤港澳高等教育深度合作问题的策略,如粤港澳高等教育共同体建设[19],粤港澳高等教育一体化[20],粤港高等教育合作试验新区的创建[21],珠港澳高等教育联动发展[22],大陆与香港高校研究社区的整合[23]。
综上,相关文献并不丰富,研究深度和广度有待拓展。已有研究主要是对政策文本等二手资料的分析,研究方法主要是文献分析法,研究的严谨性与结论的科学性有待提高。在粤港澳大湾区建设上升为国家发展战略的背景下,急需在科学方法论的指导下,收集大量的一手资料和数据发现大湾区高等教育融合发展中存在的各种新问题、新矛盾,并对资料和数据进行剖析,获得可靠的研究结论,进而提出新思想、新思路。
二、研究设计
(一)核心概念
制度是一些人为设计的、形塑人们互动关系的约束[24]。制度由正式规则、非正式约束以及它们的实施特征组成。制度变迁由构成制度框架的规则、规范和实施的复杂结构的边际调整组成。意识形态及其连带的价值体系在制度变迁的社会化过程中具有重要的地位和作用[25]。从制度变迁路径来看,制度变迁分为诱致性制度变迁和强制性制度变迁[26]。诱致性变迁指的是现行制度的变更或替代,由一群/个人在响应获利机会时自发倡导、组织和实行;强制性变迁指的是由政府命令和法律规定引起的变迁。在粤港澳大湾区建设的新时期,湾区高等教育融合发展的体制机制创新问题,如联盟高校共建共享共赢机制、高校协同创新利益分配机制、大学集群建设、建立高等教育特区需突破的体制机制、港澳青年的国家认同感和归属感等问题是利益相关者关注的焦点。
融合是对现状持续进行改变的动态过程,需要经历合作、协同、联盟等前期阶段,然后实现和谐共处状态。湾区高等教育融合发展具有交互性、开放性、共治性及情感性特征。交互性体现为各高等教育发展主体在融合“场域”关系中获取资源,发展自我。湾区高等教育融合发展需要兼顾多个利益主体,强化优势互补,做到交互关系建构的合理化、增值化与具体化。开放性体现在大规模、多样化的主体参与高等教育合作实践,这是高等教育融合发展的重要体现,契合了大湾区合作的发展性思维。建立开放平台以推动各种要素资源高效聚集、整合、辐射和传播,真正实现参与主体的快速发展。共治性体现出区域治理的多方主体性,高等教育管理必须建立起政府主导、高校自主、社会参与、依法办学的现代大学治理体系。情感性体现出融合是一种对话,是双方向的互动与融入,不仅是一种物理上的融合,而且体现在认知、情感、态度、倾向等社会心理的融合。融合的前提是参与双方是一种平等关系,既非被他人同化,亦非同化他人。融合的目的是各方的共同发展,互利互惠,而非单方面受惠。湾区高等教育制度安排将随着融合发展的进程而动态演进,因而适合从制度变迁视角探究大湾区高等教育融合发展中的制度创新问题。
(二)研究方法
质性研究是以研究者本人作为研究工具,在自然情境下,采用多种资料收集方法,对研究现象进行深入的整体性探究,从原始资料中形成结论和理论[27]。本研究的目的是探索粤港澳大湾区发展上升为国家发展战略的新情境下,湾区高等教育融合发展中的制度变迁问题以及构建一个理论框架解释湾区高等教育融合发展的前因与后果。我们认为扎根粤港澳高等教育发展实践,收集有办学经验的大学校长的一手数据有助于寻求问题解决的答案。因此,基于质性研究扎根理论的研究方法更适合于本研究。
(三)数据来源
数据来源主要是三方面。一是深度访谈。研究选取大湾区中具有代表性的大学校长或院士共15名作为样本并于2018年7月至2019年4月期间进行深度访谈。(见表1)研究者根据研究问题以及访谈对象的背景信息设计了访谈提纲,包括八方面的问题:对课题的整体看法、大学在湾区建设中发挥何种角色与作用、大学角色定位与冲突、高等教育与区域协同创新和经济增长的关系、创新型人才培养与人才流动及合作、大学的思想引领作用、高校联盟与湾区竞争力、粤港澳高校合作存在的制度障碍与建议。二是专家研讨。课题组2018年5月举办了“第一届粤港澳大湾区高等教育论坛”,2018年7月举办了“粤港澳高校联盟2018大学校长高峰论坛”。课题组成员2018年6月参加了教育部教育发展研究中心举行的“粤港澳大湾区高等教育发展战略专家研讨会”,2018年10月参加了教育部科技委举办的“粤港澳大湾区高等教育协同创新发展”会议。课题组成员对各研讨会上的专家发言进行整理,并将与本研究问题相关的内容放入数据库。三是文献资料。主要是接受访谈大学所提供了与课题相关的文献资料。根据证据三角原则,研究者综合分析以上不同来源的资料,力求从多个方面验证同一事实,以确保研究结果的准确性。

(四)数据编码
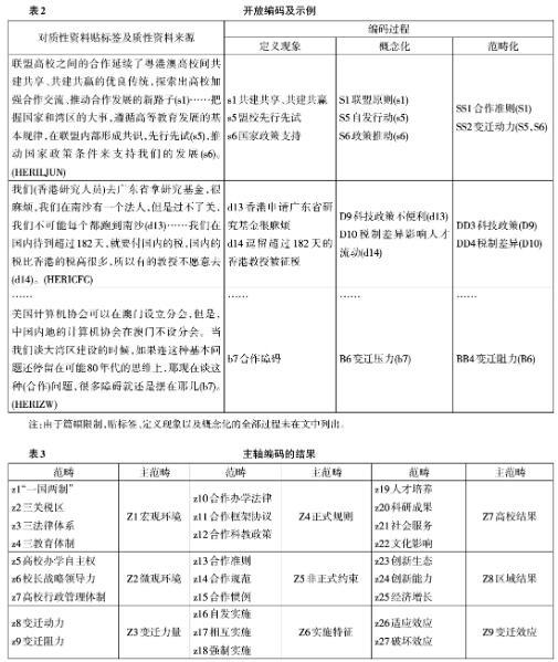
按照Anselm Strauss和Juliet Corbin[28]的编码步骤进行。为减少个人偏差,研究者与教育经济与管理专业的研究生组成了编码小组。研究者先培训小组成员,请他们对质性资料进行试编码。然后小组正式编码,编码过程中有不同意见,相互讨论达成一致。数据编码包括开放编码、主轴编码及核心编码三个阶段。
开放编码是定义现象、界定概念和发现范畴的过程。定义现象就是首先对含有信息点的资料“贴标签”,然后根据资料的基本内涵进行编码并赋予它名字。概念化指的是进一步提炼被定义的现象,形成概念。范畴化指的是将相关概念聚类为范畴并用更加抽象的名称对其命名。开放编码过程及示例如表2所示,该阶段共获得“共建共享、共建共赢”“盟校先行先试”等185个标签,“联盟原则”“自发行动”等80个概念。同时,获得“合作准则”“自发实施”等27个范畴。
主轴编码旨在归纳出更抽象的主范畴,并建立范畴、主范畴之间的联系,范畴之间的联系包括相似关系、因果关系等。在开放编码阶段获得的27个范畴处于分散状态,它们之间的关系尚不明确:在主轴编码阶段,笔者对27个范畴进一步归纳,得到“宏观环境”“微观环境”等9个主范畴,进而建立起如表3所示的范畴、主范畴之间的联系。如“z1‘一国两制’”“z2三关税区”“z3三法律体系”“z4三教育体制”4个范畴,被归纳为“Z1宏观环境”主范畴。
核心编码旨在确定核心范畴并将它与其他范畴连接起来,形成具有分析力的解释框架。政府力量主导的制度变迁是强制性制度变迁,市场力量主导的制度变迁是诱致性制度变迁[28]。从主轴编码的结果看,大湾区高等教育融合的制度变迁,既需要政府力量的推动、组织与强制实施,也需要高校自发倡导、组织与自发实施。因此研究将“混合制度变迁”确定为核心范畴。根据范畴之间关系的范式模型——“因果条件-现象-情境条件-干预条件-行动/互动策略-结果”这一思路,研究者建立起主范畴、范畴之间的联系,从而构建起图1所示的粤港澳大湾区高等教育融合发展的制度变迁整合模型。


图1 粤港澳大湾区高等教育融合发展制度变迁整合模型
三、结果分析
大湾区高等教育融合发展的制度变适整合模型包括三个组成部分,即制度变迁的前因(Ⅰ)、制度变迁的特征(Ⅱ)及制度变迁的结果(Ⅲ);两种力量,即变迁动力(P)和变迁阻力(Q);两种效应,即变迁适应效应(U)和变迁破坏效应(V)。
(一)制度变迁的前因(Ⅰ)
制度变迁的前因变量源自大湾区高等教育合作的制度环境,包括宏观和微观环境因素。宏观环境因素(Ⅰa)包括“一国两制”制度、三关税区、三套法律体系、三种教育体制。微观环境因素(Ⅰb)包括大学办学自主权、校长战略领导力、高校行政管理体制。
1.“一国两制”制度。大湾区的突出特点是“一国两制”,港澳和广东分别实行资本主义制度和社会主义制度,国家拥有对港澳特区的主权和由此派生的全面管治权[29],这是粤港澳大湾区与世界其他三大一流湾区的最大差异,也是湾区高等教育合作需要遵循的基本原则和前提条件。如何充分利用“一国两制”优势、克服不同制度造成的合作壁垒,降低合作交易成本?“澳大新校园项目对大湾区的建设本身就有启发,在不影响‘一国两制’的原则下,我们有很大的操作空间,利用‘一国两制’优势,澳大已先行先试”(HERIZW)。
2.三关税区。香港和澳门分别为单独关税区,粤港澳三地存在口岸通关;三地口岸规划衔接、功能定位、通关数据共享等还有待突破创新[30]。访谈对象提到最多的是,若香港人一年内在内地连续或累计居住超过182天,需要缴纳较高的个人所得税,阻碍了人才流动。“很多人提出河套是一个最好的试点,内地人、香港人去不需要查证,那里面用什么法律,用什么方法收税,都可以在那里试点”(HERICFC)。
3.三套法律体系。大湾区适用三种法系,香港适用普通法系,澳门适用大陆法系,内地适用社会主义法系。在与教育合作相关的法律规定方面,访谈对象提到立法、访问学者签证、教师逗留时长等问题。“老师交流真的很困难,一旦到了更长时间就受到居留权的限制。我们的老师在***教一段时间赶快飞回来,然后再去,就为了绕法律,合作难啊!”(HERILXY)。
4.三种教育体制。粤港澳三地高等教育体制不同,内地主要由教育部及各级教育行政机构管理,趋向集权模式;香港8所公立大学由大学教育资助委员会管理,权力下放,趋向分权模式;澳门高校由高等教育辅助办公室管理,权力下放,相对分权。访谈对象主要谈到招生制度、教育评价制度、教育体制的差异。“按照教育部的规矩,高校招生需从本科生到硕士生,再到博士生。我们一开始三个学位都有,这是我们香港制度的不同,也是一个优势”(HERICFC)。
5.大学办学自主权。大学办学自主权连接宏观的高等教育管理体制和微观的高校办学权力。不同高等教育管理体制下,大学办学自主权不相同,这也是影响大湾区高等教育合作的重要因素。香港高校普遍实行董事会领导下的校长负责制以及学者自治制,大学有较大的办学自主权;澳门高校在2018年8月新《高等教育法》实施以前实行校长向总督(特区行政长官)负责制,大学在学术、行政和财务上有一定办学自主权;大陆高校实行党委领导下的校长负责制,大学办学自主权在《高等教育法》中有明确规定。“由于办学自主权限制,在高校层面已谈好的一些合作最后无法推进”(HERILQQ)。
6.校长战略领导力。在粤港澳大湾区合作情境下,校长的战略管理能力将影响湾区高等教育合作水平。如中山大学校长牵头推动的高校联盟战略,整合高校内外资源,目前已成立超算、图书馆等专业子联盟;湾区内其他高校积极参与到联盟中,未来将成立教师教育专业子联盟、医学专业子联盟等。“联盟高校之间的合作延续了粤港澳高校间共建共享、共建共赢的优良传统,探索出高校加强合作交流、推动合作发展的新路子”(HERILJUN)。
7.高校内部行政管理体制。香港高校行政管理体系更加国际化和专业化,澳门高校以国际性的质量管理认证机制来优化校园管理和行政运作[31],相比之下,内地高校的内部管理具有较浓的行政化色彩,大学行政化现象比较突出,“我们有些大学服务和管理水平达不到香港的水平。有香港教授到广东,觉得这边行政化色彩比较浓,不适应国内的管理制度”(HERILQQ),这阻碍了人才流动与合作协议的落实。
(二)制度变迁的特征(Ⅱ)
大湾区高等教育融合发展制度变迁由三部分组成:①正式规则(Ⅱa)包括合作办学法律、合作框架协议、合作科教政策等;②非正式约束(Ⅱb)包括合作准则、合作规范、合作惯例等;③实施特征(Ⅱc)包括自发实施、相互实施及强制实施等三种形式。整个制度变迁呈现出关联性、多主体性及渐进性特点。
在粤港澳高等教育深度合作的正式规则上,被访对象以及研讨会上专家提及最多的是,目前粤港澳合作办学需参照《中外合作办学条例》规定执行,《条例》将港澳高校看作是境外高校,这不利于湾区教育融合发展,建议修改完善相关法律规定。专家还建议湾区高校签订合作框架协议、政府部门出台利于高校合作的科教政策。在非正式约束上,以粤港澳高校联盟为例,联盟高校校长提出推进实质联盟的建议:联盟高校共建共享共赢,这是合作准则;解决联盟高校利益冲突的机制,这是合作规范;每年举办校长高峰论坛,会后形成书面文件指导会议决议落实,这是合作惯例。在实施特征上,合作法律、合作协议、合作政策的执行具有强制实施特征,也就是说需要依靠政府力量推动执行。合作准则、合作规范、合作惯例等的遵守与执行,既取决三地高校的观念意识(如认同国家的大湾区发展战略、达成联盟共识),又取决于高校对合作潜在利益的评估。“如果结成联盟集体采购一些高级仪器、期刊、图书,逼对方让步,这个需要强有力的共识”(HERIZW)。因此,非正式约束的执行呈现自发实施或相互实施特征。
大湾区高等教育融合发展制度变迁内容的关联性。正式规则是非正式约束的基础,能补充和强化非正式约束的有效性;非正式约束是规则的延伸,是对规则的详尽阐释和修正;正式规则可以通过第三方(如政治组织)强制实施,非正式约束可以促进自我实施[24]43-73。湾区高校融合制度变迁的三部分间相互关系体现在,合作办学法律、合作框架协议、合作科教政策等是湾区高校融合发展需遵循的首要规则,在这些规则框架下,湾区高校才能开展具体的融合实践,如高校联盟、建立产学研合作平台、建立湾区联合大学等;而高校在融合的具体实践中,会形成约束以上松散组织的合作准则、合作规范与合作惯例,它们是对规则的详尽阐释或适应性修正。合作办学法律等正式规则,一般由政府部门牵头组织制定与强制实施;而高校的价值取向、利益选择等,决定着合作准则等非正式约束的实施。
大湾区高等教育融合发展制度变迁主体的多元性。如果说制度是社会博弈的规则,那么组织就是社会博弈的参与者,因此,组织及组织的领导者是制度变迁的主体,他们通过有目的的活动形塑制度变迁的方向[24]140-155。从自我实施及相互实施的视角来看,各大高校组织及其领导者是高等教育合作制度变迁的主体,他们通过高校发展规划研讨、校长联席会议、高校联盟行动等活动,推动大湾区高等教育合作制度的变迁。从强制实施来看,教育部、港澳及广东省市级教育行政部门及其他社会组织是制度变迁的重要主体,他们通过立法、出台规划、制定政策等推动高等教育融合制度变迁。
大湾区高等教育融合发展制度变迁过程的渐进性。高等教育融合发展制度变迁是一个循序渐进的动态过程,这一过程通常由构成制度框架的规则、规范和实施的复杂结构的边际调整组成。①正式规则和实施的变迁需要动用大量的资源。当现存规则不允许时,变革主体会投资资源改变规则或组建一些组织推动变革,如高校合作联盟、大湾区大学集群、高等教育特区。②非正式约束的变迁,包括文化、观念、意识形态的变化,这些要素具有持续性,与正式规则的变迁不同步,即便湾区高等教育合作有了新的制度安排,三地高校文化、观念意识的融合还需要更长时间。③制度实施的变迁。湾区高等教育合作的早期阶段,更加需要采取强制实施方式,依靠行政力量推动合作;随着合作的深入,湾区高校逐渐达成合作共识,形成共建共享共赢局面,合作制度可采取自我实施、相互实施方式,依靠共同信念、文化、认同感促进三地高等教育融合。
(三)制度变迁的结果(Ⅲ)
大湾区高等教育融合发展制度变迁产生的结果包括:高校层面的结果(Ⅲa),即联合人才培养质量、联合科研成果、联合社会服务、湾区文化影响等;区域层面的结果(Ⅲb),即区域创新生态、区域创新能力、区域经济增长等。Ⅲa是合作制度的中间结果,Ⅲb是合作制度的最终结果。人才培养是湾区高校的核心职能,通过联合培养(硕)博士生,联合设立湾区高等教育基金提供给粤港澳学生实习机会、科研机会,将大大提升湾区人才培养能力与人才培养质量。联合科研成果包括联合申请课题、实验设备共建共享、共同发表科研成果等。联合社会服务,如联合建立国家高端智库、联合建立产教融合平台,必将大大提升湾区高校服务社会的能力。在湾区文化影响上,“除了科技创新之外,希望我们大湾区把世界级的、国际级的文化影响力创造起来”(HERIPC)。“大学驱动区域经济增长”[32],大湾区高等教育深度融合的目标应是提供科技人才支撑、营造区域创新宽容的文化、形成创新生态系统、提升湾区的创新能力,推动湾区经济增长。
(四)制度变迁的力量(P,Q)和效应(U,V)
1.制度变迁的动力(P)或阻力(Q)。从宏观环境因素看,“一国”是促进新的合作制度安排的推动力,而“两制”则成为合作制度安排的挑战,需要克服较多障碍;三关税区、三套法律体系以及三种教育体制等因素,一方面推动新合作制度采纳三地在这些方面的优势,另一方面也表明新的合作制度安排需要克服这些差异产生的变革阻力。如在法律体系方面,“目前粤港澳高等教育适用《中外合作办学条例》,把港澳台的学校也变成境外的学校放在外部”(HERIPC)。从微观环境因素看,三地大学办学自主权、校长战略领导力、高校行政管理体制等方面的差异,也是新的合作制度设计需努力应对的阻力。如在办学自主权方面,“香港和内地的教育管理真的很不一样,我们是非常自主的”(HERILJI),这导致合作制度实施较难。
2.制度变迁的适应效应(U)或破坏效应(V)。适应效应指的是新的合作制度促进高校层面的人才培养、科学研究、社会服务与文化影响,进而形成区域创新生态、提升区域创新能力、推动经济增长,即产生巨大的协同外溢效应。破坏效应指的是新的合作制度安排不利于高校联合进行人才培养、科学研究及社会服务,导致区域创新能力不高、科研成果转化率低、经济增长乏力等,即产生负的外部性。正式规则的执行具有强制实施特征,也就是需要依靠政府力量推动执行。政府力量介入一方面提高了新的合作制度实施的效率,另一方面也因未充分发挥市场机制而产生破坏效应。如合作人才培养与联合科研成果需要三地教师之间的流动与合作,但强制合作只能产生负面效果。“香港学校和北京、上海的学校合作更多,和国外的合作也有,不是说粤港澳是邻居就一定要合作,要看合作的效果。”(HERIYJA)。
本研究认为,“强制性+诱致性”的混合制度变迁促成大湾区高等教育融合发展的制度创新。制度变迁的宏观环境因素需要立法促进、政策规划等强制手段保障实施。制度变迁的微观环境因素是各高校根据自身优势、合作带来的潜在收益,自发地做出调整、更新和适应。大湾区高等教育融合发展的制度变迁力量既来源于政府的强制推力,又源于高校的自身动力。大湾区高等教育融合发展的制度变迁包括正式规则、非正式约束与实施特征,三者相互联系,呈现出关联性、多主体性及渐进性特点。教育部、港澳及广东省市级教育行政部门、各大高校等组织及其领导者是制度变迁的主体。制度变迁的主体可以在短时期内动用资源改变正式规则。但非正式约束,如三地高校文化、师生价值观、观念意识、办学理念的融合以及国家认同、民族认同等尚需更长的时间,并且需要依靠自发实施机制。大湾区高等教育融合发展是对现存合作制度持续进行调整与更新的长期动态过程。融合不是一体化而是和谐共处、互利双赢,当制度环境发生改变时,需借助环境因素产生的制度变迁力量改变现存制度,并确保新制度安排产生适应性结果。
为此,本研究提出如下对策建议。第一,政府部门基于“一国两制”框架,全面深化高等教育体制机制创新。建议修改完善《中外合作办学条例》,规定条例在大湾区中的适用性,明确政府部门及合作主体的负面清单,制定《粤港澳大湾区高等教育合作办学条例》,拓展合作办学模式。构建湾区高等教育协调体系和机构,建立由中央政府主导、教育部牵头的粤港澳大湾区高等教育协调委员会,实现湾区高等教育合作制度化与常态化。加快出台大湾区高等教育发展规划,指导大湾区高等教育合作的制度安排。制定利于大湾区高校科研合作的科技政策,实现科研人员往来便利化、科研资金自由划拨、科研仪器设备入境获得关税优惠,助力打造国际科创中心。组建大湾区高等教育融合发展基金,支持大湾区高校间的教学科研合作;资助国情教育活动,提升港澳学生的国家意识与文化认同。第二,高校要对接国家战略需求,实施多种形式的合作模式。建立湾区高校校长联席会议制度,推进高校实质性联盟,联盟高校建立专业联盟,成立特定的专业委员会,促进联盟高校的各种深度合作。建立湾区内大学联合办学及其运行机制,解决联合办学的选址、组织架构、领导体制、招生、教职工安置等难题。建立高校内部管理经验交流平台,增加高校行政人员在内部治理、科研管理、教学管理等方面的交流与培训,保障高校间合作项目落地实施。进一步扩大高校办学自主权,发挥高校自身的主动性与积极性。第三,社会力量积极参与,多元共治,促进湾区高等教育与社会发展的良性互动。开放三地高等教育投资市场,鼓励民间资本投资联合办学。促进湾区内高校与科研机构、企业形成良性互动,畅通科技成果转化渠道。吸引投资机构资金用于湾区大科学装置、大科学平台的建设,夯实高校合作科研的基础设施。
参考文献:
[1]金太军.从行政区行政到区域公共管理——政府治理形态嬗变的博弈分析[J].中国社会科学,2007(6).
[2]卓凯,殷存毅.区域合作的制度基础:跨界治理理论与欧盟经验[J].财经研究,2007(1).
[3]汪伟全.区域合作中地方利益冲突的治理模式:比较与启示[J].政治学研究,2012(2).
[4]陈瑞莲,杨爱平.从区域公共管理到区域治理研究:历史的转型[J].南开学报(哲学社会科学版),2012(2).
[5]杨英,秦浩明.粤港澳深度融合制度创新的典型区域研究——横琴、前海、南沙制度创新比较[J].科技进步与对策,2014(1).
[6]谢宝剑.“一国两制”背景下的粤港澳社会融合研究[J].中山大学学报,2012(5).
[7]彭红玉,张应强.美国州际高等教育协调与合作机制及其启示[J].高等教育研究,2012(4).
[8]韦惠惠.欧盟高等教育合作对粤港澳高等教育合作的启示[J].高教探索,2012(4).
[9]周谷平,罗弦.推进中国-东盟高等教育合作的意义与策略——基于“一带一路”的视角[J].高等教育研究,2016(10).
[10]辛越优,阚阅.“一带一路”倡议下的高等教育合作:国家图像与推进战略[J].高等教育研究,2018(5).
[11]宗晓华,冒荣.合作博弈与集群发展:长三角地区高等教育协同发展研究[J].教育发展研究,2010(9).
[12]李旭.京津冀区域高校联盟建设的现状、困境与对策[J].高等教育研究,2018(6).
[13]陈昌贵,陈文汉.CEPA与粤港澳高等教育的制度化合作[J].高等教育研究,2004(1).
[14]韦惠惠,陈昌贵.粤港高等教育合作制度变迁分析[J].广东工业大学学报(社会科学版),2011(1).
[15]RINGWALD K.Transferring management knowledge in Anglo-Chinese higher education collaboration:are we speaking the same language?[J].Industry and Higher Education,2008,22(5):315-326.
[16]XU C L.Identity and cross-border student mobility:the mainland China-Hong Kong experience[J].European Educational Research Journal,2015,14(1):65-73.
[17]HAO Z.In search of a professional identity:higher education in Macau and the academic role of faculty[J].Higher Education,2016,72(1):101-113.
[18]VONG S K,YU W M.Is teacher education at risk? a tale of two cities-Hong Kong and Macau[J].Compare:A Journal of Comparative and International Education,2018,48(5):785-800.
[19]朱建成.粤港澳高等教育共同体建设的探讨[J].高教探索,2009(6).
[20]朱建成.粤港澳高等教育一体化是区域经济一体化的发展趋势[J].社会工作与管理,2010(2).
[21]徐瑶,廖茂忠.创建粤港高等教育合作试验新区的思考[J].高教探索,2015(5).
[22]王坤.珠港澳高等教育联动发展的对策研究——基于创新驱动发展战略背景[J].特区经济,2017(9).
[23]KIM Y,HORTA H,JUNG J.Higher education research in Hong Kong,Japan,Mainland China,and Malaysia:exploring research community cohesion and the integration of thematic approaches[J].Studies in Higher Education,2015,42(1):149-168.
[24]道格拉斯·C.诺斯.制度、制度变迁与经济绩效[M].上海:上海人民出版社,2008.
[25]李汉林,渠敬东,夏传玲,等.组织和制度变迁的社会过程—— 一种拟议的综合分析[J].中国社会科学,2005(1).
[26]LIN J Y.An economic theory of institutional change:induced and imposed change[J].Cato Journal,1989,9(1):1-33.
[27]陈向明.质的研究方法与社会科学研究[M].北京:教育科学出版社,2000:6-10.
[28]STRAUSS A L,CORBIN J M.Basics of qualitative research:grounded theory techniques and procedures[M].Newbury Parks,CA:Sage,1990:61-142.
[29]刘兆佳.在国家和民族的大局中理解和实践“一国两制”[J].港澳研究,2017(4).
[30]张玉阁.粤港澳大湾区要素自由流通的制约及改善——以粤港口岸通关为例[J].港澳研究,2017(4).
[31]韦惠惠,张光南.澳门回归以来高等教育发展状况分析[J].当代教育论坛,2012(2).